Bonjour,
Nous avons fait l'acquisition de pont en H TLE4208G chez radiospares.
Nous avons dessiné et réalisé une carte électronique comportant ce composant. Nous l'avons relié suivant le datasheet mais malheurseusement le comportement de ce dernier est bizare.
Les deux ponts réagissent à l'activation et la désactivation des pattes INH12 et INH34. Mais quelque soit les valeurs de IN1, IN2, IN3 et IN4 le composant délivre un état haut sur toute les sorties (OUT1, 2,3 et 4)
De plus les sorties de diagnostic EF12 et EF34 sont à l'état haut également.
Pourtant la tension est largement acceptable (+5V)
La température est aussi normale (pas d'échauffement).
J'ai aussi vérifier les courts circuit éventuels et il n'y en a pas non plus.
Merci d'avance
Pont en H
Modérateur : Modérateur
Merci de ta réponse.
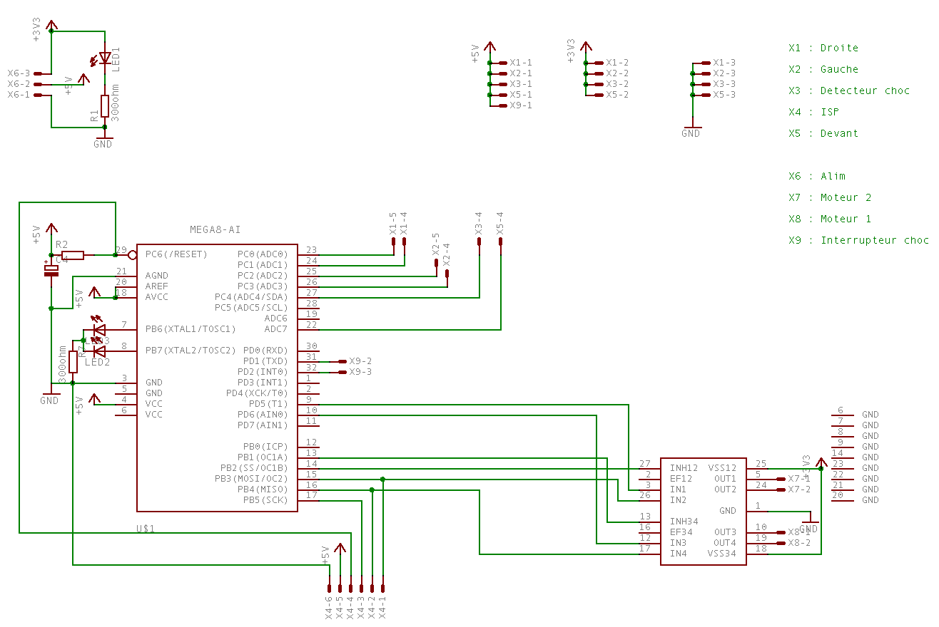
Je vous joint le schéma, si ca vous inspire (je l'espère).
Sur le schéma les patte de diagnostique ne sont pas branchée, mais en vrai j'ai souder des résistances en l'air relié au +5V.
Pour le moment le +3,3V et le +5V sont tout les deux au +5V
J'ai déja changer de puce car je pensais quelle était griller mais ca n'a rien changer..
Je vais essayer avec la dernière puce qu'il me reste de valide et sinon je passe au L293 que je souderai par dessus (ca ne va pas etre tres beau).
Si vous avez des idées merci de me les transmettre
PS On peu trouver le datasheet a cette addresse
http://www.ortodoxism.ro/datasheets/inf ... le4208.pdf
A+
Je vous joint le schéma, si ca vous inspire (je l'espère).
Sur le schéma les patte de diagnostique ne sont pas branchée, mais en vrai j'ai souder des résistances en l'air relié au +5V.
Pour le moment le +3,3V et le +5V sont tout les deux au +5V
J'ai déja changer de puce car je pensais quelle était griller mais ca n'a rien changer..
Je vais essayer avec la dernière puce qu'il me reste de valide et sinon je passe au L293 que je souderai par dessus (ca ne va pas etre tres beau).
Si vous avez des idées merci de me les transmettre
PS On peu trouver le datasheet a cette addresse
http://www.ortodoxism.ro/datasheets/inf ... le4208.pdf
A+
- Pièces jointes
-
- sch.png
- (25.07 Kio) Téléchargé 457 fois
Salut
Je viens de recevoir une réponse de radiospares qui stipule que le composant marche avec une tension d'alimentation comprise entre 8V et 18V.
Donc je me suis fait avoir...
Je n'avais pas vu ca dans le datasheet...
Je vais refaire la carte avec un autre.
Si vous avez des références a me conseiller, je suis toujours preneur
Merci coco pour ton aide
Je viens de recevoir une réponse de radiospares qui stipule que le composant marche avec une tension d'alimentation comprise entre 8V et 18V.
Donc je me suis fait avoir...
Je n'avais pas vu ca dans le datasheet...
Je vais refaire la carte avec un autre.
Si vous avez des références a me conseiller, je suis toujours preneur
Merci coco pour ton aide

